教育目标是教育活动的核心,是教育活动的出发点和落脚点,科学合理的目标能够支持幼儿的自主发展,反之,则会阻碍幼儿的发展。以往,在设定幼儿园教育活动目标时容易就活动说活动,就活动的核心内容定目标。在实践中我们逐渐发现,这样的目标设定容易使教师陷在目标的桎梏中,为了实现目标而“不择手段”,也容易导致幼儿被教师牵着走,失去了自主学习的空间和机会。
学前教育的特殊性决定了我们的教育注重的不是知识技能的传授,而是培养幼儿终身受益的良好习惯和品质。《幼儿园教育指导纲要(试行)》明确指出:教育要“既符合幼儿的现实需要,又有利于其长远发展”,充分体现了终身教育的思想。因此,我们的教育目标也要着眼于幼儿的长远发展,而不是一节课上所获得的发展。那么,如何帮助教师转变观念,引导教师关注幼儿的长远发展呢?在实践和研究的基础上,我们提出了三级目标的思想。
三级目标提出的背景
三级目标的提出源于大班的一次科学活动“换笔芯”,起因是孩子们发现用过的笔没水了,老师引导孩子们想办法解决,于是,换笔芯的活动便如火如荼地开展起来。最初,教师关注的重点是怎么让孩子们理解笔的结构和功能的关系,从而成功地换笔芯,因此,在活动中采取多种策略引导幼儿掌握各种笔芯的换法,而欠缺对幼儿学习和探索过程的关注,导致幼儿自主探索的空间大大减少,活动的兴趣也因此降低。其后,在行政教研、各领域首席教师的共同参与下,我们围绕科学领域的核心价值以及幼儿的学习方式进行反复的实践和研讨,最终发现了症结所在,即教师只关注幼儿当前的发展,而忽略了长远发展,只关注一次活动的具体目标是否达成,而忽略了幼儿在活动过程中的探索和学习。为了引导教师转变观念,促进幼儿的长远发展,我们尝试提出了三级目标,即在一次活动具体目标的基础上,设定更加宽泛的目标,引导教师心中装着大目标,而不去跟具体的目标“较劲”。
三级目标的内涵
三级目标以终身学习理论、最近发展区理论、建构主义理论为基础,它的核心着眼于幼儿的终身、可持续发展,为个体的终身发展奠定基础;它提倡尊重幼儿的主体性和个体差异,不用同一把尺子衡量所有孩子,让每个幼儿在原有基础上获得提升;它主张幼儿是主动的学习者,是通过自己的主动活动来探索和认识现实世界的,教师的任务就是促进和支持幼儿的主动学习。
基于以上理论基础,我们确定了三级目标的内涵,即一级目标是长远目标,是我们的教育最终要达成的目标,即幼儿能自主、快乐、全面且富有个性地发展;二级目标是中期目标,是一段时间内所要达到的阶段性目标,即本领域及本年龄段所要达成的目标;三级目标是近期目标,是当前活动所要到达的具体目标,即一次活动中要实现的最核心的目标。以一个语言活动的三级目标为例。
一级目标:能自主、快乐、全面且富有个性地发展(幼儿培养目标)。
二级目标:喜欢听故事,有良好的倾听习惯和相应的语言理解能力(中班幼儿语言培养目标之一)。
三级目标(本次活动要达到的具体目标):1.能够结合自身已有经验理解故事内容;2.能够猜想故事中人物的心理活动,初步尝试创编故事。
制定三级目标的目的在于引领教师在设计和实施教育活动时,从小处着手、大处着眼,在关注每一次活动的具体目标的同时,关注幼儿一生的可持续发展。基于这样的目的,三级目标之间的关系为相互支撑的递进关系。具体而言,第三级目标是最具体的、可检测的目标,也就是幼儿在当次教育活动中能获得的具体发展;第二级目标是经过一段时间的积累才能达到的,而非一次具体活动就能实现的;第一级目标则是我们最终要达到的目标,是着眼于幼儿一生的可持续发展的目标。概括而言,低级目标支撑高级目标的实现,高级目标又引领教师调整教育行为,更好地促进幼儿的发展。
三级目标引领下的教学改革及转变
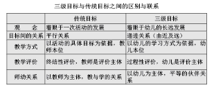
实践中,三级目标是如何运用的?又是如何支持幼儿的主动学习,支持教师的自主成长呢?下面我们通过一组对比来比较三级目标与传统目标的区别和联系(见下表)。
传统目标是三级目标当中的近期目标,即一次活动所要达成的具体目标。传统目标的制定方式大致有以下维度:按照目标主体的不同划分为教育目标和发展目标;按照促进幼儿发展的不同维度分为知识技能、情感态度、过程方法。不论是何种划分方式,传统目标将活动的着眼点放在一次活动,容易使教师被具体的目标限制,而表现出“教本位”或“唯目标论”的倾向,禁锢了幼儿的思想。而三级目标除了一次活动的具体目标,更着眼于阶段性目标和幼儿的长远发展,即终身、可持续发展,这样能使教师跳出具体,去关注幼儿的学习进程和个体差异,并给予适宜的教育支持,由此带来以下转变。
教育观念的转变。三级目标的思想基础是对幼儿主体性的尊重,它转变了教师的儿童观、课程观、教学观。我们的教育就是要将幼儿视为具备自主学习能力的独立个体,尊重幼儿的个体差异性,尊重幼儿的学习方式和学习进程,给幼儿足够的成长的时间和空间。如,科学活动“自制浇花器”来源于幼儿的生活和兴趣需要,活动的核心价值不是制成自制浇花器,而是在自主操作的过程中体验探索和发现的乐趣,养成科学探究的习惯和能力。
教学方式的转变。在三级目标的指引下,教学的过程更加尊重幼儿的主体地位,幼儿自主设计、自主选择、自主探索、自主发现并解决问题,教师的角色是给幼儿充分探究的机会和空间,而不是传授知识和经验。教师根据活动中幼儿的表现,不断调整自己的计划,以顺应孩子的发展。如在“自制浇花器”活动中,幼儿自主设计浇花器的模型,并自选材料进行制作,在制作的过程中,发现问题并尝试解决问题。教师就是一个观察者、引导者、合作者,通过适时的提问引发幼儿的思考。
教学评价的转变。在三级目标的指引下,教学评价更注重过程性的评价,而不是终结性的评价;幼儿是评价的主体,对自己的学习过程进行回顾、总结,对遇到的问题、解决的策略、需要进一步解决的问题进行梳理;教师更像是引导者,而不是评价者;此外,幼儿的探索没有好坏、对错之分,每个幼儿的探索和发现都得到尊重。如在“自制浇花器”活动中,教师利用分享环节提出问题,引发幼儿思考在制作浇花器的过程中有什么发现或者问题,用了什么方法,还有什么困惑。这样的开放性提问引导幼儿主动思考自己的探索过程,每个人都能在原有水平上有所提升,同时为下一步的探索奠定了基础。
师幼关系的转变。三级目标的实施提倡平等的师幼关系,教师由“教本位”向“学本位”转化,以幼儿为主体,而不是凌驾于幼儿之上。如在“自制浇花器”活动中,教师的角色由教授者、评价者变为观察者、支持者、引导者、合作者,用适宜的提问引发幼儿的思考,进而激励幼儿继续探索,师幼关系更加融洽、平等。我们看到幼儿活动的积极性更高了,更愿意用自己喜欢的方式表达和表现了,在自主探索的过程中获得自主、快乐、全面且富有个性的发展。■
(注:本文系全国教育科学规划“十一五”课题《区域活动中促进幼儿自主学习的策略研究》研究成果。)
